欢迎您来访,今天是
|
网站首页
学校概况
学校简介
校园风光
优秀教师宣传栏
联系我们
资助政策
免学费政策
助学金政策
奖学金政策
资助情况
获奖情况
大学新生路费补助
招生就业
招生动态
职教集团
实习
就业
专业设置
教学动态
基础部
旅游部
烹饪部
汽修部
艺术部
商物部
电子部
党建工作
组织机构
工作动态
主题教育
学习贯彻党的二十大精神
清廉学校建设
党员风采
政策法规学习
德育园地
主题活动
安全教育
卫生健康教育
心理健康教育
家校社协同育人
民族团结宣传教育
名班主任工作室建设
教学科研
教研动态
科研动态
技能鉴定
项目建设
北海市中等职业技术学校汽车示范性虚拟仿真实训基地建设项目
广西中职旅游服务与管理品牌专业
广西中职中餐烹饪品牌专业
×
搜索过于频繁,请输入验证码
您的位置:
首页
>
项目建设
>
广西中职旅游服务与管理品牌专业
> 详细内容
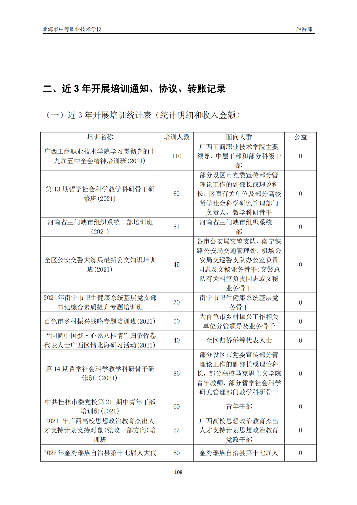
学历教育与培训
发布时间:2023-12-16 01:10:00
点击数:
次
【字体:
小
大
】
点赞
收藏
分享到:
【打印正文】
×
用户登录
登 录
账号密码登录
成功登录后,
关闭浏览器前
24小时内
7天内
一个月内
始终
保持登录状态
忘记密码?
还没有账号?
立即注册
用户登录
还没有账号?
立即注册